Yield Oracle
How is Validator Yield Determined?
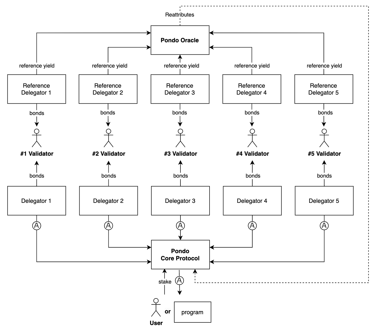
Yield Oracle program is responsible for reporting yield data used for ranking validators to rebalance delegation.
For doing so, it leverages reference delegators: programs with behavior restricted to delegating to a validator just with the purpose of measuring its yield. They then push this data to the Oracle, and it is used to rebalance delegation shares of the protocol pool attributed to top 5 validators.

All pondo oracle actions are permissionless making this approach almost entierly decentralised, appart from a necessary approval of reference delegators. It allows to ensure offchain that the delegator meets the requirements to be considered a reference delegator. All parties can verify as they are public that approved reference delegators are indeed valid reference delegators.
Multiple reference delegators for the same validator are supported to prevent DOS attack situations.
Last updated